2022 年5月5A级景区品牌100强榜单
一、景区动态
1.5月景区总况:五一再次遭受沉重打击,月底全国各地景区开始逐渐恢复开放
因疫情影响,旅游业自2020年陷入低谷期以来一直处在恢复期;2022年5月全国各地区疫情反复,居民出行受限,旅游业短期内再度遭受沉重打击,5月,全国多家A级景区先后宣布闭园和暂停对外开放。文旅部数据显示:五一假期,全国共有8716家A级旅游景区正常开放,占A级旅游景区总数的61.3%;九寨沟、杭州西湖等景区客流较往年有较大幅度下降;城市公园、开放式景区景点及近郊周边乡村承载主要休闲需求,主要客源地城市居民休闲空间由城市向周边转移,踏青赏花、民宿度假、非遗体验、郊野露营成为市场主流。根据迈点不完全统计,全国31个省市,仅有四川省、北京市、海南省等等11个省份对外发布了五一假期旅游相关数据;从各地发布的接待旅游人次或旅游收入比较,四川省旅游人次和收入位居第一,其次为福建省和河南省;同比来看,各地均不同程度呈现较大跌幅。
经历了两个多月的静态管制措施,疫情得到较好的缓解,上海于5月17日实现全市社会面清零,并在6月1日正式解除管制,上海进入全面恢复全市正常生产生活秩序阶段,长三角地区乃至全国旅游业也逐渐复工复产。上海之鱼、古华公园5月16日起有序恢复开放,碧海金沙景区5月18日起有序恢复营业;5月12日,济南文化旅游行业单位陆续恢复经营,放开旅行社和在线旅游企业跨市游、本地游业务;5月25日,位于金山区的上海乐高乐园度假区工地正式恢复施工,预计最快2024年初开园;5月29日起,位于大兴区的北京野生动物园,位于朝阳区的朝阳公园、奥林匹克森林公园,位于平谷区的金海湖景区等恢复开放,恢复开放的景区均采取50%限流措施。

数据来源:文旅部,迈点研究院整理

数据来源:网络资料,迈点研究院整理
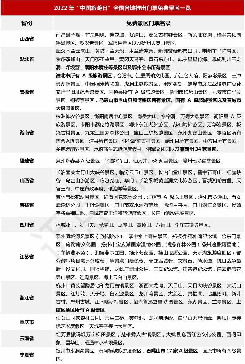
2.景区运营创新:“中国旅游日”全国各景区推出门票免费优惠活动,景区+数字藏品运营升温
为进一步激发文旅产业发展活力,促进文旅消费,在严格落实疫情防控措施的前提下,5月,全国各地重点A级旅游景区实施免门票及相关接待优惠政策。更在5月19日即“中国旅游日”期间,纷纷推出景区优惠措施,其中含金量最高的就是门票免费。“中国旅游日”自2011年起,已有十二年时间,今年活动主题为“感悟中华文化 享受美好旅程”,地点设置在山西省晋中市平遥古城。迈点研究院认为,疫情后各景区面对急剧下降的客流,不得不进行门票免费;其中杭州西湖景区于2002年10月免费对外开放,西湖景区的综合经济收入远高于门票收入,其示范效应将进一步带动疫后景区开放,不再局限于“门票经济”。

数据来源:网络资料,迈点研究院整理
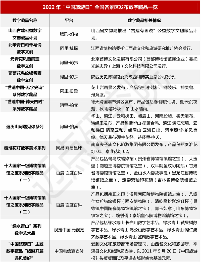
除了各种传统的运营举措,景区不断探索新的运营方式,如现在火爆的数字藏品。从2021年下半年至今,数字藏品与5A级景区的结合火速升温、方兴未艾,多家5A级景区发售数字藏品(NFT),通过线上交易场景,与年轻人产生链接、互动,形成一种全新的数字消费业态,彰显景区的个性;并有助于赋能助力文旅景区发展,开辟和引领发展新赛道,用元宇宙赋能传统旅游企业,培育“元宇宙+旅游”的新生态,引领文旅消费新模式。

资料来源:网络资料,迈点研究院整理
二、榜单数据
月度景区品牌百强榜单由迈点研究院研制,旨在通过数据解读景区在互联网及移动互联网领域的影响力,为景区制定战略方案提升品牌发展赋能。以下是迈点研究院独家发布“2022年5月5A级景区品牌影响力(MBI)100强榜单”。
百强榜单中,以人文景观和自然景观为主,分别占据48席和42席;细分类型中,以历史遗址型景区、山岳型景区和山水型景区为主,分别占据32、16和9席。区域所属中,华东遥遥领先,占据34位;其次是西南,占据16位;华北和西北均占据14位;华中再次,占据10位,最后为东北和华南,均占6位。从省份来看,前五位分别为浙江省(9)、北京市(8)、山东省(7)、云南省(7)、江苏省(6)、四川省(6)。
5月,故宫博物院、颐和园、晋中市平遥古城景区位列前三甲,另有拉萨布达拉宫景区、乐山市峨眉山景区、丽江市丽江古城景区、大同市云冈石窟、湖南省长沙市岳麓山•橘子洲旅游区、黄山市黄山风景区和苏州园林(拙政园、虎丘山、留园)进入榜单前十。本月新晋百强景区共19个,包括浙江省丽水市缙云仙都景区、迪庆州香格里拉普达措景区、北京市明十三陵景区、长春市伪满皇宫博物院、云南省昆明市昆明世博园景区、佛山市长鹿旅游休博园、中卫市沙坡头旅游景区、广西壮族自治区崇左市德天跨国瀑布景区、吉林长春净月潭景区、广州市长隆旅游度假区、长白山景区、宁夏银川镇北堡西部影视城、武汉市黄鹤楼公园、山东青岛崂山景区、云南省文山州普者黑旅游景区、安徽省安庆市天柱山风景区、甘肃天水麦积山景区、恩施州恩施大峡谷景区和山东省东营市黄河口生态旅游区。

数据来源:迈点研究院
三、榜单分析
1.5A级景区MBI指数一改年初下降颓势,整体和TOP100指数均大幅提升
经迈点研究院监测,5月5A级景区品牌热度有所上升,一改经2022年以来,5A级景区平均品牌指数一直持续下降的颓势,所有5A级景区的平均品牌指数为257.86,环比上升6.17%;5月5A级景区MBI品牌指数均值为393.59,环比上升9.20%。疫情反复对2022年文旅景区市场产生巨大影响,当下国外旅游转换成为国内旅游,国内旅游市场逐步复苏,随着疫情扰动逐步消退、全面复工复产提速,叠加稳增长政策进一步发力,前期积蓄的一系列稳增长政策效力将集中显现,后续有望延续反弹趋势。各地相继宣布恢复跨省团队旅游及“机票+酒店”业务,各大OTA平台旅游搜索大幅增长,对于以中长途客源为主的5A级景区为极大利好;同时旅游企业顺势而为,争相推出针对中老年人的长线游、针对家庭的亲子露营游等旅游产品,极大丰富和完善了5A级景区周边业态。

数据来源:迈点研究院
2.5A级景区TOP100品牌指数细分维度比较,整体和TOP100点评指数差异相对较小
整体来看,2022年5月,5A级景区的点评指数和媒体指数同处于高位,整体和TOP100搜索指数分别为3.59和9.70;整体和TOP100媒体指数分别为64.97和169.16;整体和TOP100点评指数分别为174.80和181.08,相较于其他维度指数,差距较小;整体和TOP100运营指数分别为14.50和33.65。
搜索指数来看:5月,各地文化和旅游产品供给逐步恢复,潜在用户对文旅景区的关注度和热衷度开始提升,封锁期间积累的旅游消费需求逐渐释放。5A级景区中搜索热度TOP10分别是颐和园、拉萨布达拉宫景区、故宫博物院、苏州园林(拙政园、虎丘山、留园)、安顺市黄果树大瀑布景区、晋中市平遥古城景区、丽江市丽江古城景区、乐山市峨眉山景区、大同市云冈石窟和金华市东阳横店影视城景区。
媒体指数来看:5月,国搜、百度、网易、腾讯、搜狐、360和新浪是文旅景区最主要的媒体宣传平台。从内容层面来看,“旅行”、“出游”、“vlog”、“花海”、“露营”等成为传播热词。得分TOP10的5A级景区分别为是故宫博物院、晋中市平遥古城景区、颐和园、乐山市峨眉山景区、丽江市丽江古城景区、拉萨布达拉宫景区、大同市云冈石窟、杭州市西湖风景名胜区、湖南省长沙市岳麓山·橘子洲旅游区和福建省莆田市湄洲岛妈祖文化旅游区。

数据来源:迈点研究院
点评指数来看:从新增点评数和平均好评率来看,头部文旅景区在OTA平台具有较好口碑评价,实际客群对头部5A级景区具有较高的出游满意度,景区的智慧化建设、品质化服务持正向积极认可态度,主要点评渠道集中在携程旅游网、驴妈妈旅游网、大众点评网、美团网、同程旅行网等,得分TOP10的5A级景区分别为是广州市长隆旅游度假区、故宫博物院、西安市秦始皇兵马俑博物馆、上海野生动物园、上海东方明珠广播电视塔、颐和园、杭州市西湖风景名胜区、八达岭-慕田峪长城旅游区、常州环球恐龙城休闲旅游区和苏州园林(拙政园、虎丘山、留园)。
运营指数来看:为推动疫后复苏,文旅景区继续发力微博、微信运营的同时,也紧跟品牌营销新形式,积极借助短视频、直播等传播方式触达用户,依托区域优质资源,重塑文旅景区形象,突破公众固有刻板印象,提升品牌知名度和用户认可度。运营指数主要得分集中在微博、搜狗微信等,得分TOP10的5A级景区分别为是故宫博物院、阿坝藏族羌族自治州九寨沟旅游景区、黄山市黄山风景区、河北省承德市金山岭长城景区、山西晋城皇城相府生态文化旅游区、金华市东阳横店影视城景区、大同市云冈石窟、湖州市南浔古镇景区、枣庄市台儿庄古城景区和上海野生动物园。
四、景区分布情况与细分榜单
1.5A级景区品牌类型分布
(1)5A级景区类型分布
根据5A级景区类型品牌指数数据显示,5月5A级景区各类型板块中品牌指数由高到低分别为:人文景观类景区(288.45),现代娱乐类景区(293.85),自然景观类景区(242.02),综合吸引类景区(219.03),乡村田园类景区(181.12)。人文景观类拔得头筹,表现最佳,人文景观类景区中细分类型数量占比最多的分别为历史遗址型景区(57)、纪念地型景区(17)和宗教型景区(11)。
其中,历史遗址类景区在文旅融合背景下,“文化+旅游”的发展模式使历史文化遗存更具魅力。新形势下,借助云旅游、直播、特色文创等方式“活化”历史资源,盘活历史遗址,延续城市文脉,使历史遗址型景区关注度增加,品牌影响力不断延展。为积极对接疫后国内旅游市场,四川、江苏、山西等地积极响应,借助文旅推介会、旅博会等方式加强景区品牌建设,通过电视、网络等多端展现景区游玩打卡场景,立足于本地历史景区特色,大胆尝试跨界,创新营销方式,助推消费热度,为游客提供消费指引,促进商旅融合。
如西安兵马俑博物馆立足于景区自身深厚的历史文化基底,积极思考全新转变,通过联动周边景区,借助网络直播的方式,以数字化“云游”方式,打开文化遗产的“活化”之门,将秦文化和秦代文明传播给大众的同时重塑了品牌形象,提升了景区整体美誉度。承德避暑山庄及周边寺庙景区为推动疫后文旅复苏,景区积极推出多项促销政策、发放门票优惠券,吸引游客前来游赏;同时依托景区优质资源,以“避暑山庄之夜”为主题,打造“夜游山庄”核心品牌,拉动多元夜间消费,提升景区吸引力。

数据来源:迈点研究院

数据来源:迈点研究院
(2)5A级景区5个类型细分榜单TOP10



数据来源:迈点研究院
2.5A级景区品牌区域分布
(1)5A级景区7个区域分布
数据显示,从整体区域分布来看,各个区域的增幅起伏波动,华东地区景区最多,为96家,其次是西南地区,有47家;从品牌指数来看,华北地区的品牌指数最高,为324.76。5月旅游市场情况来看,四川、福建、河南、山西、重庆、新疆、等省市出游热度增长较快。其中,山西省因为举办“中国旅游日”相关活动,品牌指数位居高位,山西省各景区游客来源来看均以本市游客居多,就地、就近的“微旅游”成为主流,各市整合设计了以本地为中心的旅游线路,推出的游览景点及活动内容丰富、风格多样、主题鲜明,“微旅游”集中释放了游客出游热情,开放性、游购一体化的景区客流优势明显。
针对疫情后本地化游客逐渐成为主流的趋势下,5A级景区不断通过整合外卖、打车等本地多场景的渠道进行有效触达,又通过节庆影响、会员抽奖、超级品牌日等丰富多彩的活动积累流量,进而帮助文旅景区收获本地游客高频复购。如四川 在5月19日“中国旅游日”期间,作为金融助力文旅消费的一项重点举措,由文化和旅游厅、四川银行等联合发布的“安逸熊猫·文旅一卡通”参与人数已突破50万人次,拉动包括景区在内的文旅消费近8亿元。
另外,文旅景区营销以特色化体验为吸引力,以特色活动带动文旅景区整体工作的新时代,创新性活动策划包括立足于文旅景区现有资源的创新升级,或者是结合文旅景区情况进行的新奇特体验性项目的植入,均起到了盘活资源、弥补消耗的运营效果。如深圳推出5条“文化旅游宝藏线路”,深圳文旅部门5月19日发布5条“文化旅游宝藏线路”,串起了深圳18个宝藏文化旅游打卡点。此举旨在通过将古村落、古墟等文化旅游场所打造成“网红”打卡点,吸引更多游客体验深圳非遗项目、特区人文、客家民俗等文化产品。湖北推出328条文旅优惠措施广迎游客,5月19日,在宜昌举行的中国旅游日湖北分会场活动中,湖北省各级文化和旅游部门、旅游景区、公共文化场馆、文化和旅游企事业单位等联合推出328条文化和旅游惠民措施,惠及大众。

数据来源:迈点研究院

数据来源:迈点研究院
(2)5A级景区7个区域细分榜单TOP10




数据来源:迈点研究院
五、榜单数据说明
“2022年5月5A级景区品牌100强榜单”数据来源于迈点品牌指数MBI,根据5月迈点品牌指数MBI的306家景区数据汇总统计而成。具体说明如下:
1. 迈点品牌指数 MBI(景区品牌部分)说明
迈点品牌指数 MBI(景区品牌部分)主要从搜索指数、点评指数、运营指数、媒体指数 4个维度分析品牌在互联网和移动互联网的影响力。这是迈点研究院自主开发的“迈点品牌指数监测系统” Meadin Brand Index Monitoring System(MBIMS)提供的一项免费数据分析服务。
计算公式:MBI=a*SI+b*CI+c*OI+d*MI
注:MBI,指某品牌的迈点品牌指数 MBI 数据;a、b、c、d,指系统中的加权系数;SI(search Index),指搜索指数;CI(Comment Index),指点评指数;OI(OperationIndex),指运营指数;MI(Media Index),指媒体指数。注意:企业或个人可参照品牌指数数据对品牌发展进行监测和预测,但迈点品牌指数 MBI不能与其品牌发展完全等同。
(1)搜索指数(SI):一段时期内,品牌关键词在主流搜索引擎中正面搜索频次的加权和。
(2)点评指数(CI):一段时期内,用户对于该品牌下景区在 OTA 网站的点评累计情况。
(3)运营指数(OI):一段时期内,品牌在互联网和移动互联网的运营情况,如 微博、微信等
(4)媒体指数(MI):一段时期内,大众媒体和行业媒体报道中与品牌关键词相关的正面新闻数量。
2. 统计时间:2022 年 5月 1 日 – 5月 31日
3. 监测范围:国内5A级景区

